延期披露财报,五粮液股价跌回6年前!

发布时间:

2026-04-29 11:41:49

来源:格隆汇

今日早盘,五粮液低开超2%,股价跌破100元,创2020年4月以来新低

延期披露财报,五粮液股价跌回6年前!

消息面上,这一轮抛压的直接导火索是昨日晚间的一纸公告。


迟到的成绩单


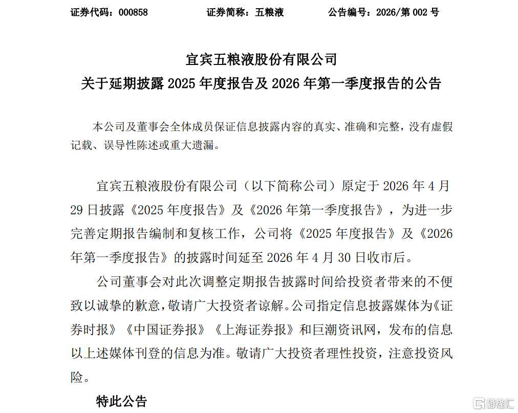
4月28日,五粮液公告称,将《2025年度报告》及《2026年第一季度报告》的披露时间延至2026年4月30日收市后。

五粮液在公告中表示,公司董事会对此次调整定期报告披露时间给投资者带来的不便致以诚挚的歉意,敬请广大投资者谅解。

作为白酒行业仅次于茅台的龙头,五粮液这份“迟到的财报”,被市场解读为业绩不及预期,报表出清压力大。

此前,已有不少机构对五粮液的业绩作出预测。多家机构预测,五粮液2025年营收和净利润或两位数下滑;而对于2026年第一季度业绩,机构预测出现分化。

也有分析指出,延迟主要原因是核心管理层缺位‌:自2026年2月28日起,董事长曾从钦被立案并采取留置措施,法定代表人空缺,虽可由董事代签,但内部审批与复核流程可能因此延长。


行业寒冬


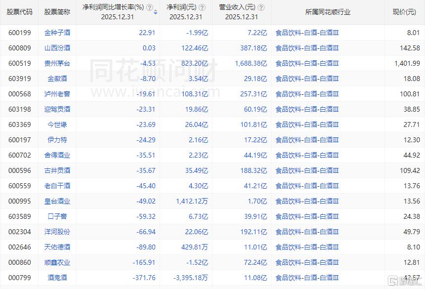
整体来看,白酒行业处于深度调整期,包括贵州茅台泸州老窖等高端白酒竞争对手,去年都出现了业绩负增长。

贵州茅台披露的2025年年报显示,其上市以来首次出现年度营收和净利润双双下滑:营收1688.38亿元,同比下降1.21%;归母净利润823.20亿元,同比下降4.53%。更受关注的是其第四季度表现——营收同比下滑19.43%,净利润同比下滑30.34%,这在白酒传统消费旺季极为罕见

泸州老窖2025年营收257.31亿元,同比下降17.52%;归母净利润108.31亿元,同比下降19.61%。泸州老窖在年报中解释称,业绩下滑的原因在于“外部需求收缩,内部调整阵痛、竞争极端化”。

酒鬼酒2025年营收11亿元,同比下降22.17%,归属于上市公司股东的净利润为亏损3395万元,同比大降371.76%。

在目前公布2025年业绩的17家白酒上市公司里,山西汾酒一家保持了营收和净利润的双正增长。


白酒还有未来吗?


毫无疑问,白酒行业已步入缩量周期。

国家统计局数据显示,2025年全年白酒产量同比下降12.1%,不过,2026年一季度降幅已收窄至-1.7%,较去年同期改善5.5 个百分点。

目前,白酒行业正处在深度调整后的去库存阶段。从春节白酒行业整体动销情况来看,酒企在今年春节没有做压货的动作,反而普遍发布帮助经销商清库存的政策和措施,使得当前渠道整体库存在持续下降。随着宏观环境改善,行业去库存进程有望加速。

华泰证券研报指出,白酒行业当前正处于深度调整与去库周期的尾声,行业已从过去的粗放式总量增长全面迈入存量竞争新阶段。短期看,批价企稳、库存去化、渠道情绪修复是行业走出调整期的核心观察变量。中长期看,行业未来增长逻辑将由过去的“量价扩张”转向“量稳、价升、头部集中”,具备强品牌力与渠道力的龙头酒企有望率先复苏,穿越周期。当前行业积极因素正在酝酿,行业加速出清,板块处于低位,具备布局价值。

免责声明:所有平台仅提供服务对接功能,资讯信息、数据资料来源于第三方,其中发布的文章、视频、数据仅代表内容发布者个人的观点,并不代表泡财经平台的观点,不构成任何投资建议,仅供参考,用户需独立做出投资决策,自行承担因信赖或使用第三方信息而导致的任何损失。投资有风险,入市需谨慎。

古东管家

请先登录后发表评论

0条评论