三安光电实控人林秀成被留置调查,家族财富160亿元

发布时间:

2026-03-22 18:40:59

来源:公司研究室

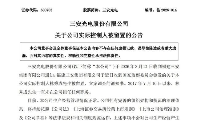
3月22日,A股上市公司三安光电(600703.SH)公告称,公司于2026年3月21日收到控股股东福建三安集团有限公司通知,公司实际控制人林秀成被国家监察委员会留置并立案调查。林秀成自2017年7月10日起未在公司担任任何职务。公司表示目前生产经营管理正常,治理结构完善,上述事项不会对公司生产经营产生重大影响。公司将持续关注事项进展并履行信息披露义务。

三安光电实控人林秀成被留置调查,家族财富160亿元

公开信息显示,林秀成,1955年出生,大学学历,高级经济师。福建三安集团有限公司董事长、总经理。

2008年,三安光电借壳上市,登陆A股,林秀成一度被称为中国“LED大王”。2017年,林秀成主动交棒,长子林志强接任三安光电董事长。

《2026胡润全球富豪榜》显示,三安光电林秀成、林志强父子以160亿元财富排在厦门上榜富豪第三位。(公司研究室 王哲平)

免责声明:所有平台仅提供服务对接功能,资讯信息、数据资料来源于第三方,其中发布的文章、视频、数据仅代表内容发布者个人的观点,并不代表泡财经平台的观点,不构成任何投资建议,仅供参考,用户需独立做出投资决策,自行承担因信赖或使用第三方信息而导致的任何损失。投资有风险,入市需谨慎。

古东管家

请先登录后发表评论

0条评论