
近日,消金界了解到,国家金融监督管理总局发布的《资产管理信托管理办法(征求意见稿)》(下称《办法》),明确严禁信托公司开展通道类业务和资金池业务,同时强化了信托公司在产品管理中的主动管理责任。
这对于当前处在多重政策压力下的助贷业务,又有着怎样的影响?
事实上,监管也在统计9号文落实情况。此前不少信托资金大举进入助贷市场,过程中存在信息披露不充分、合规风险加剧等问题,正成为发展的隐忧。
以最常见的消费金融ABS来说,2025年1-7 月,银行间债券市场和交易所市场共发行331单消费金融ABS,同比增长63.86%;发行规模合计2838.29亿元,同比增长76.66%。而信托机构是主力发行机构。
在这背后,互联网系机构消费金融ABS最主要的底层资产供应方。消金界了解,头部几家信托资金都在千亿规模。某持牌消金公司与各信托机构合作联合贷款及科技赋能项目,成立规模也超过500亿元。
实际上,一些信托对于合作平台的态度本就趋于谨慎。比如,西藏信托在公开信息中表示,在消费金融业务领域,公司选择的合作方均是持牌消金公司或在贷余额600-1200亿的市场优质上市互联网平台。因此有从业者表示,《办法》对助贷市场影响有限。
不过,《办法》要求单个信托产品投资于同一资产的金额≤该产品实收信托的25%等规定,潜在影响较大。
此前在常见的TOT信托模式中,机构可以用全部自有资金认购一个信托计划,通过此信托投多个信托公司的信托计划,再进行分期管理,从而把不同期限、不同风险的资产打包在一起,用新进来的钱还旧债。如今《办法》的出台,意味着传统的嵌套结构无法再顺利运作。
01
外贸信托等尚未披露合作助贷平台名单
“助贷新规”落地已有一月。继银行、消费金融机构后,信托公司的助贷合作白名单也“姗姗来迟”。
“监管也在统计9号文落实情况。”有信托从业者向消金界表示,新规落地后,消费金融市场的整体运行逻辑已经发生改变。信托机构同样如此,更加注重合作机构的安全性、合规性与消保的重要性。
消金界统计,目前已有14家信托披露合作助贷机构名单,分别为中诚信托、国投泰康信托、上海爱建信托、交银国际信托、华能贵诚信托、云南国际信托、山西信托、中粮信托、天津信托、华鑫国际信托、粤财信托、五矿国际信托、上海国际信托和陕西省国际信托股份有限公司。
从合作平台数量看,云南信托、中诚信托、华能贵诚信托、五矿国际信托、国投泰康信托的布局较为广泛,合作助贷平台数量均超10家。而此前在消金赛道较为活跃的外贸信托、国民信托等,目前尚未公布合作方名单。
统计发现,在这些信托公司的合作机构中,蚂蚁系、美团系、京东系等头部互联网平台占据了大部分合作份额;此外,部分深耕垂直领域平台和腰部机构,借助自身优势出现在合作名单之列,比如,中粮信托合作了杭州互链互联网技术有限公司、杭州有赞科技有限公司等场景方,山西信托合作了极融云科这类腰部机构。
曾经,消费金融小额、分散、短期、快速的特点,成为天然符合投资的资产,一些信托机构早已是背后低调的参与者。
另一方面,信托机构也有着不可替代的牌照和资金优势。相较于银行,信托合规水位更低;此外,通过信托参与消费金融ABS发行,可以为企业获取更多低成本的资金。因此,信托和消金的合作可谓一拍即合。
02
信托布局消金:监管博弈下的小心探索
信托和消金的关系,可以说一直在监管政策之下,小心翼翼进行探索。
在巅峰时期的2019年,根据公开信息,五矿信托开展消费金融信托业务规模逾2600亿元,同比增长逾1600亿元。
此后,随着监管“颗粒度”愈发细化,受合规压力和投诉高企等影响,不少信托机构更加“爱惜羽毛”,看重声誉风险,与消费金融的合作也一直在压降。
消金界此前调研发现,目前市场上,外贸信托、国投信托、华鑫信托、渤海信托作为布局消费金融的头部玩家,大都有几百亿余额(详情见《信托机构重现消金江湖,谁是背后的百亿玩家?》)。
需要关注的是,进入2025年以来,一些信托公司又积极投入到消费金融业务之中。这一点从消费金融ABS市场中得以体现——2025年1-7月,银行间债券市场和交易所市场共发行331单消费金融ABS,同比增长63.86%;发行规模合计2838.29 亿元,同比增长76.66%。其中,以信托公司和互联网机构为主,两类机构合计发行规模占比为92.79%。
从底层资产供应方来看,2025年1-7 月,互联网系机构仍是消费金融ABS最主要的底层资产供应方,共发行294单消费金融ABS,发行规模合计2530.54亿元,占消费金融ABS市场发行总规模的89.16%;互联网机构内部头部效应显著,前三大资产方发行量超八成。
此外,2025年1-7月,6 家消金公司共发行27单消费金融 ABS,发行规模达200.53亿元,占消费金融 ABS 发行总规模的7.07%。
03
新规重塑信托交易模式
早在2018年《关于规范金融机构资产管理业务的指导意见》(以下简称“《资管新规》”)确立了资管行业的统一监管标准,如今的《办法》,在合格投资者标准、去通道、去资金池、净值化管理等核心原则上与资管新规保持高度一致。
比较值得关注的是,《办法》征求意见稿规定,单个信托产品投资于同一资产的金额≤该产品实收信托的 25%(国债、存款等除外);
单个信托产品投资基础资产涉及非标准化债权类资产的开放式信托产品的金额≤该信托产品实收规模的 50%;
同一信托公司管理的含自然人投资者的全部信托产品投资于非标准化债权类资产的资金≤信托公司管理的全部信托净资产50%。
举个例子,此前在常见的TOT信托模式中,某大厂可以用全部自有资金认购一个信托计划,通过此信托投多个信托公司的信托计划,再进行分期管理。换句话说,把不同期限、不同风险的资产打包在一起,用新进来的钱还旧债。而信托则充当了背后“工具人”的角色。
消金界获取的一份资料显示,某大厂2024年投资活动产生的现金流为负,主要是由于该年度购买银行理财以及自持资产证券化产品份额的现金流所致。
如今《办法》规定了25%的比例限制,这就意味着传统的嵌套结构无法再顺利运作,后续需要“拼团”进行认购,从而导致整个信托管理的复杂度和管理成本,都在无形中大大增加。
此外,还有一部分涉及自有资金信托的,此前都是按照资金池进行管理,一旦《办法》落实下来,也会受到波及,而后续市场投资人资金供给的头寸、和灵活度能否满足业务需求,还有待观察。
总的来说,随着监管对信托公司披露助贷合作方的要求日益严格,信托公司的合规管理成本进一步攀升。而信托公司未来也将在合规的前提下,追求业务规模的稳健增长。
中诚信托:

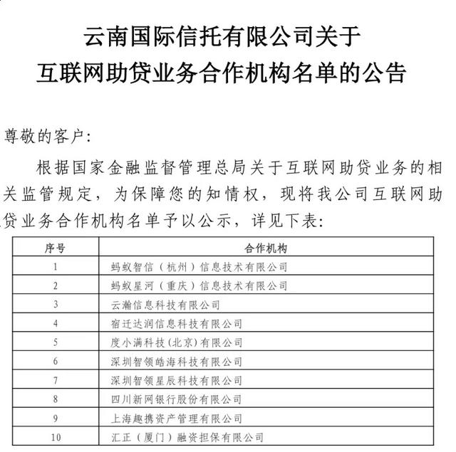
云南国际信托:

山西信托:

中粮信托:

天津信托:

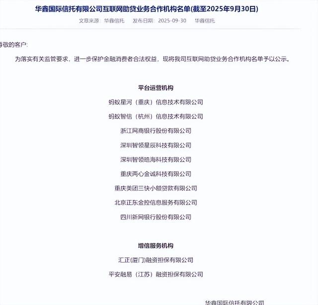
华鑫国际信托:

华能贵诚信托:

交银国际信托:

粤财信托:

五矿国际信托:

国投泰康信托:

上海国际信托:

上海爱建信托:

陕西省国际信托:

免责声明:所有平台仅提供服务对接功能,资讯信息、数据资料来源于第三方,其中发布的文章、视频、数据仅代表内容发布者个人的观点,并不代表泡财经平台的观点,不构成任何投资建议,仅供参考,用户需独立做出投资决策,自行承担因信赖或使用第三方信息而导致的任何损失。投资有风险,入市需谨慎。

迁址公告
古东管家APP
关于我们
请先登录后发表评论