
报道|邵雨婷
编辑|李 辉
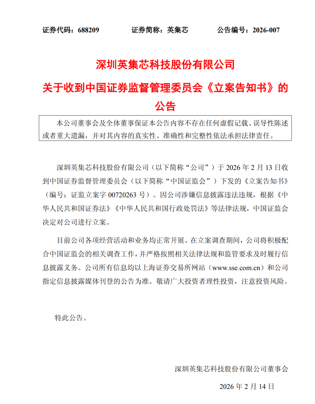
2月13日晚,英集芯(688209.SH)发布公告称,公司收到中国证券监督管理委员会下发的《立案告知书》,因涉嫌信息披露违法违规,决定对公司进行立案调查。
据监管警示函,1月6日,英集芯在上证E互动平台人为策划“自问自答”,发布涉及脑机接口芯片业务的相关信息,该行为已构成误导性陈述,监管部门将在全面调查的基础上依法作出处理,切实维护资本市场健康发展秩序。

(图片来源:公司公告)
据悉,上证E互动平台作为上市公司与投资者直接沟通的官方渠道,是上市公司信息披露的重要补充场景,监管层明确要求上市公司在该平台的回复应当真实、准确、完整,不得存在虚假记载、误导性陈述或者重大遗漏。
2026年1月6日午间13时40分,英集芯在未提前发布正式公告的情况下,在上证E互动平台以“投资者提问、公司回复”的形式对外释放信息,声称公司所推出的IPA1299芯片专用于人体生物电信号的高精度测量,可适用于脑电信号采集等脑机接口相关场景,且该芯片已实现量产出货,性能参数能够媲美海外头部芯片产品。

(图片来源:上海证券报)
彼时,脑机接口作为全球科技领域的前沿热点,相关概念在A股市场备受资金关注,英集芯的此番表述迅速引发市场热议,大量投资者将其视为公司切入高成长性前沿赛道的重要信号。1月6日,英集芯收盘价为21.51元/股,涨0.23%,此前一天股价涨幅则达到7.62%。
1月6日晚间,英集芯收到了上海证券交易所下发的监管工作函,上交所经核查后明确认定,英集芯在E互动平台的回复内容未能准确反映IPA1299芯片产品的推出主体、销售规模、国际产品路径差异,也未就未来销售情况存在的不确定性充分提示风险,相关信息披露不准确、不完整,风险提示严重不充分。
在监管督促下,英集芯于1月7日早间紧急发布《关于上证E互动平台有关问题回复的说明公告》,承认IPA1299芯片是公司与参股公司精芯唯尔(常州)电子科技有限公司共同推出的产品,并非公司独立研发主导。
公司表示,该产品尚处于市场培育期,尚未实现规模化销售,暂未对公司业绩产生重大影响,未来销售情况存在极大不确定性;同时该芯片仅应用于非侵入式脑机接口领域,与当前国际主流的侵入式脑机接口存在显著技术路径差异,并不具备与海外头部产品直接对标的基础。
对此,1月7日晚间,上交所发布对英集芯和公司时任董事会秘书吴任超予以监管警示。
令人意外的是,此事的严重程度再次升级,证监会于2月13日披露,此事系英集芯在上证E互动平台人为策划的“自问自答”,信息披露构成误导性陈述,并对公司做出立案调查。
公开信息显示,吴任超1992年出生,2018年6月至2020年8月就职于珠海华发实业股份有限公司证券及投资者关系管理部;2020年8月加入英集芯,先后担任证券事务代表、董事会秘书,全面负责公司信息披露、投资者关系管理、资本市场运作等核心工作,直接对公司信息披露的真实性、准确性、完整性负责。
截至2025年三季度末,英集芯的实际控制人为黄洪伟,直接持股1.13%,通过三家员工持股平台间接控制公司约31%的股份。公司第一大股东为珠海英集投资合伙企业(有限合伙),持股比例24.27%;上海武岳峰系基金合计持股超24%;北京芯动能投资基金(有限合伙)合计持股约7.74%。

(图片来源:上交所)
即便公司紧急补充披露真实信息,仍未能完全抵消此前误导性信息带来的市场影响,公告发布当日英集芯股价收盘仍上涨4.51%。
公开资料显示,英集芯成立于2014年,是一家专注于高性能、高品质数模混合集成电路芯片研发和销售的IC设计公司,也是国内首创的电源数模混合SoC IC设计企业,2022年4月在上交所科创板挂牌上市。
财报显示,2025年前三季度,公司实现营业收入11.69亿元,同比增长14.16%;实现归母净利润1.14亿元,同比增长28.54%。2025年度业绩快报显示,全年归母净利润预计达到1.77亿元,同比增长42.81%。
截至2026年2月13日收盘,英集芯股价报24.42元/股,当日下跌2.40%,总市值105.93亿元。
猫财经关注资本市场和上市公司
由蓝鲸新闻上市公司报道组出品

免责声明:所有平台仅提供服务对接功能,资讯信息、数据资料来源于第三方,其中发布的文章、视频、数据仅代表内容发布者个人的观点,并不代表泡财经平台的观点,不构成任何投资建议,仅供参考,用户需独立做出投资决策,自行承担因信赖或使用第三方信息而导致的任何损失。投资有风险,入市需谨慎。

迁址公告
古东管家APP
关于我们
请先登录后发表评论