又一家明星餐饮宣布闭店。
11月6日,微信公众号“上上谦火锅”发布广州闭店通知,称开业五年的上上谦火锅(广州正佳广场店)因租约到期,将于12月15日正式闭店。此次闭店后,上上谦火锅全国仅剩下上海南京东路步行街店这一家门店尚在运营。
01.
闭店前夜大量消费者前往就餐
11月7日晚8时许,《消费者报道》在正佳广场负一层的上上谦火锅广州门店看到,门口有数十名消费者正在等位,店员表示由于闭店消息,店内人流较平时增加了不少。目前排队70桌,预计需要等待1小时以上。
(11月7日晚,广州上上谦火锅店门口数十名消费者在等位。 《消费者报道》记者 摄)
多名现场等位的消费者告诉记者,他们听闻闭店消息后,特地前来“再吃一次”。现场不时有顾客与店门口薛之谦卡通人物形象雕塑合影。不只是现场消费者买单捧场,自闭店消息发布后,还有不少“谦友”在社交平台上发帖,相约在关店前“告别上上谦”。
上上谦目前定位“重庆火锅+奶茶”。其小程序显示,店内大部分菜品月销量不足500份,只有少数几个菜品销量破千。相比同样定位“火锅+奶茶”的凑凑,上上谦的茶饮表现平平,除了柠檬茶一款产品月销量达到600多,其余茶饮销量均不过百。
(广州上上谦火锅店在门口旁开设档口售卖冰淇淋、茶饮。 《消费者报道》记者 摄)
此外,记者注意到,距离上上谦门店仅100米范围内,就聚集着包括大龙燚、芈重山老火锅、冯校长老火锅等至少8家同样定位川味火锅品牌,当晚同时段,部分品牌火锅店排队号超过80桌。
02.
巅峰期全国28家门店,薛之谦早已退股
长期以来,上上谦火锅借由薛之谦的流量光环,成为备受关注的明星餐厅之一。
据公开报道,在与老东家上腾娱乐解约后,为了能有资金支持唱歌事业,歌手薛之谦决定创业。
2012年薛之谦与好友李渊林共同成立了上海上谦餐饮管理有限公司(以下简称“上海上谦”),并开了第一家上上谦串串香火锅店(以下简称“上上谦火锅”)。工商信息显示,上海上谦注册资本50万元人民币,初始股东为薛之谦和李渊林,其中薛之谦出资17.5万元,占35%,李渊林出资32.5万元,占65%。
据《中国企业家杂志》等媒体报道,上上谦火锅在开业次年实现盈利,至2017年,已开出五家门店,每日营业额在150万元左右,年营业额预估约5.4亿元。巅峰时期,上上谦火锅开出了8家直营店,20家加盟店。
实际上,早在2019年,薛之谦就已经退出了火锅店经营,天眼查信息显示,2019年2月2日,薛之谦退出上海上谦投资人行列,但新增其父薛良园为公司股东并担任监事。同年11月,薛良园又跟李渊林一起投资,成立了上海弘和餐饮管理有限公司(以下简称“上海弘和”),注册资本2000万元人民币,薛良园与李渊林分别持股60%和40%。
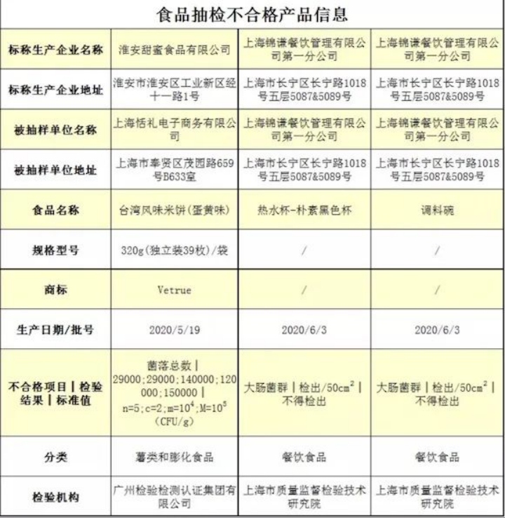
之后,上上谦陆续曝出食安问题。2020年,上上谦先后两次在餐具、热水杯上被查出大肠杆菌超标。2020年6月3日,上海尚渊餐饮管理有限公司第三分公司(即上上谦火锅南京东路步行街店)清洗消毒待用的筷子在监督抽检中检出大肠菌群。同年8月4日,上海锦谦餐饮管理有限公司第一分公司(即上上谦火锅长宁店)的热水杯(朴素黑色杯)、调料碗被检出大肠菌群。
图片来源:上海市市场监督管理局
最终,2021年上海上谦显示“注销”,上上谦火锅品牌运营公司转为上海弘和,薛良园也在同年退出上海弘和投资人行列。
图片来源:天眼查app 上海弘和餐饮管理有限公司变更记录
虽然薛之谦及其父薛良园并未直接参与经营,但截至目前,在门店运营上,上上谦火锅仍与薛之谦个人形象强绑定。
近年来,上上谦广州门店出现的人流高峰均与薛之谦的新动态有关。例如2021年,薛之谦演唱会后前往广州门店就餐,在离店时与现场消费者合影,吸引大量粉丝转发。2023年9月22日至9月24日,薛之谦再次在广州举行演唱会。上上谦火锅发布《告知书》表示演唱会期间门店营业至凌晨2点,以“接待谦友”。
与此同时,该演唱会期间,因有传言称“薛之谦演唱会期间会去上上谦,大家可以去蹲点”,吸引大量粉丝前往门店就餐打卡。有粉丝向《消费者报道》记者表示,当天她排队近5个小时,最后跟陌生人拼桌才吃上饭。但实际上演唱会期间薛之谦并未前往门店。
除了演唱会之外,薛之谦生日、演唱会收官等节点,广州门店也会相应设置相关主题的打卡点,应援墙吸引粉丝到现场打卡。
(广州上上谦火锅店门口薛之谦卡通形象雕塑。 《消费者报道》记者摄)
有多名自称是薛之谦粉丝的消费者向记者表示,据他们观察,到店消费的大多是“谦友”,除了这些特殊时间节点之外,门店客流并不多。
03.
多家明星餐饮接连收缩、歇业
不止上上谦,近年来,一批曾经红极一时的明星餐厅面临闭店收缩或关门歇业。
2023年,投资人王闻超在媒体访谈中称他因投资韩寒的餐厅“很高兴遇见你”,亏损了近千万元,韩寒本人也因此亏损上亿元。王闻超直言,“很高兴遇见你”倒闭和失败的核心原因是本末倒置,名气响,但菜品太难吃。据公开报道,“很高兴遇见你”最高峰时曾开出60多家门店,自2018年开始被曝大批量倒闭,截至2023年,旗下门店全部停止营业。
其他明星餐饮店的日子也不好过。杨颖(Angelababy)投资的斗鎏火锅,首店开业仅一年就关门,目前大众点评显示仅剩1家门店,在山东菏泽;孙艺洲与他人联合创办的灶门坎卤味烧烤,曾开店高达60多家,目前其在营门店数仅剩4家;郑恺投资、站台的火凤祥鲜货火锅曾在官方微信公众号发文称,品牌在全国的门店数量超过200家,但根据窄门餐眼数据显示,目前全国门店仅剩下31家;烧江南借着黄晓明的明星势头,曾在2021年拓店百余家后,目前仅剩下8家在营业;曾经势头很猛、由陈赫、朱桢与叶一茜在2015年创办的贤合庄火锅,目前在营业的门店数量仅有25家。此外,主持人孟非和明星黄磊的“黄粱一孟”火锅店以及包贝尔的辣庄火锅在网络点评平台已搜索不到信息。
值得注意的是,不少此前火热的明星餐饮公司背后的“操盘者”都是四川至膳品牌管理有限公司,包括贤合庄、烧江南、卤味烧烤店灶门坎、天然呆奶茶等。据天眼查,该公司成立于2017年,“谭鸭血”老火锅也在该公司旗下。
(四川至膳品牌管理有限公司对外投资项目 截图自天眼查)
据公开媒体报道,这些项目曾经被摆在四川至膳的官网首页作为范例展示。但《消费者报道》记者查询发现,目前至膳官网首页已经将上述品牌悄然撤下,旗下品牌一栏只留着谭鸭血。
上图为四川至膳此前的官网页面,下图为四川至膳目前的官网页面。
“明星餐厅往往依赖明星光环与粉丝基础起盘,本质上是一种‘网红餐厅’。”餐宝典研究院院长汪洪栋接受《消费者报道》记者采访时表示,这种模式的最突出的问题之一就是过度关注营销,从而忽略了餐饮经营的本质——优质产品与服务,以及合适的价格,从而吸引消费者产生复购,持续稳定经营。
汪洪栋补充,明星餐饮常见的模式是,明星本人往往不直接参与日常经营,而是通过授权或占有一定股份的模式间接参与,而实际运营者更倾向于借助明星名气“短期变现”。这种情况下,双方在品牌建设与长期投入上的目标并不一致,导致餐厅难以建立稳健的经营体系。
此外,明星光环为餐厅短期带来巨大流量的同时,也导致了消费者更高的心理预期与目光审视,“任何运营疏漏,尤其是食品安全问题,在明星效应下都极易被聚焦和放大,轻易登上热搜。”汪洪栋说。
免责声明:所有平台仅提供服务对接功能,资讯信息、数据资料来源于第三方,其中发布的文章、视频、数据仅代表内容发布者个人的观点,并不代表泡财经平台的观点,不构成任何投资建议,仅供参考,用户需独立做出投资决策,自行承担因信赖或使用第三方信息而导致的任何损失。投资有风险,入市需谨慎。

迁址公告
古东管家APP
关于我们
请先登录后发表评论