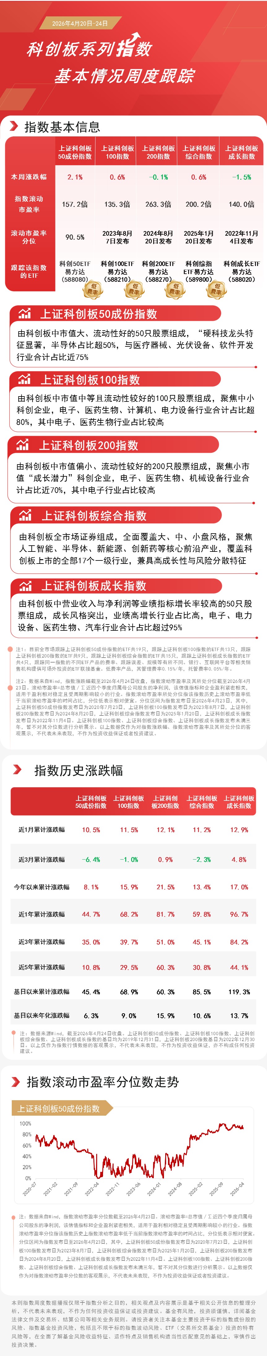
本周,国产算力产业链反复活跃,大型硬科技股领涨科创板,指数方面,科创50指数上涨2.1%、周线收出三连阳,科创100指数、科创综指均上涨0.6%,科创200指数下跌0.1%,科创成长指数下跌1.5%,科创50ETF易方达(588080,联接基金A/C/Y:011608/011609/022895)周成交额超70亿元。

免责声明:所有平台仅提供服务对接功能,资讯信息、数据资料来源于第三方,其中发布的文章、视频、数据仅代表内容发布者个人的观点,并不代表泡财经平台的观点,不构成任何投资建议,仅供参考,用户需独立做出投资决策,自行承担因信赖或使用第三方信息而导致的任何损失。投资有风险,入市需谨慎。

迁址公告
古东管家APP
关于我们
请先登录后发表评论