小盘科技股本周相对活跃,关注科创200ETF易方达(588270)投资价值

发布时间:

2026-04-03 19:35:47

来源:证券之星

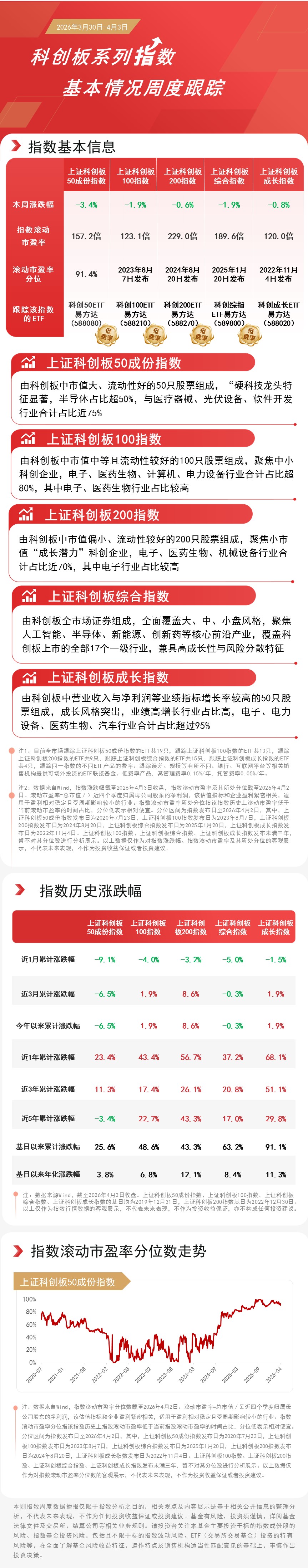
本周市场承压,科技龙头多数回调,小盘科技股表现相对强势,从指数来看,科创200指数下跌0.6%,科创成长指数下跌0.8%,科创100指数下跌1.9%,科创综指下跌1.9%,科创50指数下跌3.4%。

小盘科技股本周相对活跃,关注科创200ETF易方达(588270)投资价值

免责声明:所有平台仅提供服务对接功能,资讯信息、数据资料来源于第三方,其中发布的文章、视频、数据仅代表内容发布者个人的观点,并不代表泡财经平台的观点,不构成任何投资建议,仅供参考,用户需独立做出投资决策,自行承担因信赖或使用第三方信息而导致的任何损失。投资有风险,入市需谨慎。

古东管家

请先登录后发表评论

0条评论