
明公子 | 文
明公子财经 | 原创出品
2025年,固态电池产业走到了一个关键节点:正从实验室的技术验证阶段,转向商业化量产的前期筹备。资本市场对此反应热烈,资金关注度显著提升,年内已有多家固态电池个股股价实现了翻倍。国内首条大容量全固态电池产线已正式建成,以宁德时代、国轩高科、比亚迪为代表的行业领军企业,相继公布了从2026年小批量试产到2030年实现规模生产的清晰时间表。研究机构EVTank预测,到2030年,全球固态电池出货量有望攀升至614.1GWh,其中全固态电池的占比将接近30%,一个具备巨大潜力的市场正在形成。当前产业内已形成一个务实的发展共识,即“半固态先行、全固态攻坚”。半固态电池因其生产工艺与现有液态锂电池产线兼容度高达90%,得以率先装车,完成市场验证;而全固态电池则需要在材料体系、制造工艺和生产设备上进行更深层次的革新,是行业集中力量攻克的长远目标。

固态电池成各国战略必争之地
固态电池的发展已不仅是企业间的技术竞赛,更成为主要经济体的战略重点,政策扶持成为争夺未来产业主导权的关键手段。
全球研发呈现出不同的路径特点:
日本以丰田公司为代表,依托其长期的技术积累追求领先地位;
韩国则依靠三星SDI等集团,通过与国际汽车制造商深度合作进行重点投入;
美国则以QuantumScape等初创公司为先锋,主要依靠资本驱动并与车企联合,探索可能带来变革的技术路线。

数据来源:海通国际
与此相比,中国采取了更为多元的“三体系并行”策略,在硫化物、氧化物、聚合物固态电解质路线上均有布局,并在产业链完整度上具备明显优势。
中国构建了从锂资源开采(天齐锂业、赣锋锂业)、关键材料生产到电池制造(宁德时代、比亚迪)乃至整车应用的完整产业链。

数据来源:海通国际

引爆万亿级新蓝海:低空经济、机器人等前沿领域成关键引擎在产业空间的想象方面,固态电池产业化目前尚处初期,当前以半固态电池为主力。数据显示,2024年全球固态电池出货量约为5.3GWh,同比大幅增长430%,预计到2030年将达到614GWh。同期,中国固态电池市场规模为17亿元,同比增长70%,预计2030年有望增长至200亿元。。

数据来源:EV Tank,中商产业研究院,海通国际随着技术持续进步,固态电池的应用范围正从汽车动力电池,拓展至低空经济、人形机器人、消费电子及储能等多个领域,为其增长打开了新的空间。在低空经济领域,eVTOL(电动垂直起降飞行器)对电池性能提出了极高要求。将电池系统的能量密度从200Wh/kg提升至500Wh/kg,有望使eVTOL增加近四分之一的有效载荷,或将其巡航里程提升近两倍。我国的《通用航空装备创新应用实施方案(2024-2030年)》已明确,将推动400Wh/kg级航空锂电池产品进入量产。人形机器人领域同样对固态电池技术有迫切需求。目前,液态电池在续航能力、安全性和体积重量方面存在局限,难以满足机器人的轻量化要求。市场数据显示,2021年至2027年,中国机器人行业市场规模持续增长,2024年已达2670.2亿元,而仅人形机器人带来的年新增市场空间就高达2.3万亿元。在消费电子领域,市场已趋近饱和,消费者对电池续航等性能的要求日益提高。固态电池具备的高能量密度和强安全性,若能应用于智能手机,可显著提升设备续航和安全表现,有望刺激新的换机需求。电力储能市场则为固态电池提供了另一个重要的应用场景。2024年,中国电力储能累计装机量达137.9GW,同比增长59.42%;其中新型储能装机78.3GWh,同比增幅达126.96%。庞大的市场需求正成为驱动固态电池技术迭代的重要力量。
从企业动向观察,全球主流电池制造商预计在2027年左右启动全固态电池的小批量生产。
近年来,国内外主要电池厂商及专注于固态电池的创业公司,均在持续推进相关研发与应用。尤其在2024年下半年以来,行业头部企业密集公布了各自在固态电池领域的最新进展与技术突破。

资料来源:艾媒咨询、东莞证券、中国化工信息周刊

资本热潮:板块指数年内翻倍,多只个股涨幅惊人
在这场关乎未来的产业竞争中,资本市场已提前有所反应。
A股固态电池板块关注度空前,相关指数显著跑赢大盘,多家上市公司被纳入概念股范畴,其中近六成个股在年内股价实现翻倍。

来源:Choice
2025年,固态电池在资本市场的热度达到高点,相关板块指数年内累计上涨124%,表现远超大市。
部分概念股如上海洗霸、先导智能等股价翻倍,海科新源涨幅超过450%,市场关注信号明确。


来源:Choice
固态电池的应用生态正在迅速拓宽,其边界已超越传统的汽车动力电池,全面覆盖低空经济、人形机器人、消费电子及储能等关键领域。
一方面,低空经济的蓬勃发展催生了对于轻量化、高安全性电源的刚性需求,使得固态电池成为eVTOL等航空装备的核心能源解决方案;
另一方面,人形机器人的商业化进程、消费电子对更长续航的追求,以及新型储能系统的规模部署,共同推动固态电池从技术验证走向多领域的量产应用,撬动着一个跨越多个赛道的巨大市场。
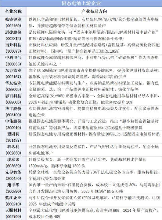
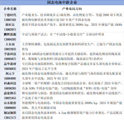
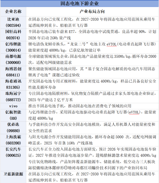
附:固态电池核心概念股名单




原创不易,欢迎点击“在看”
投稿及转载请添加微信:minggongzi2019
————文章系个人观点,不构成投资建议————
免责声明:所有平台仅提供服务对接功能,资讯信息、数据资料来源于第三方,其中发布的文章、视频、数据仅代表内容发布者个人的观点,并不代表泡财经平台的观点,不构成任何投资建议,仅供参考,用户需独立做出投资决策,自行承担因信赖或使用第三方信息而导致的任何损失。投资有风险,入市需谨慎。

请先登录后发表评论