春风拂面,草木萌动,又到了一年一度春茶上市时。从“明前茶,贵如金”到层出不穷的“头采”“头春”等概念,一杯鲜爽甘润的春茶,成了无数茶客翘首以盼的春日仪式。
然而,春茶真的是越早越好、越贵越值吗?动辄上千元一斤的“明前龙井”和几十元一斤的“口粮茶”,究竟差在哪里?更关键的是,是否所有茶都值得为“春茶”二字付出高溢价?
01. 春茶凭什么“鲜”?
春茶,由茶树越冬后萌发的首批芽叶采制而成的茶叶。与夏茶、秋茶相比,春茶究竟好在哪?
茶叶的品质首先取决于鲜叶中一系列化学物质的含量与比例,其中尤以氨基酸和茶多酚最为关键,氨基酸赋予茶叶鲜爽滋味,茶多酚则带来苦涩感。研究数据显示,春茶中氨基酸总量最高,可达3.28%,而夏茶、秋茶分别只有2.27%和2.13%。此外,早春气温偏低,茶树芽叶生长缓慢,茶多酚积累温和,涩感较轻。夏茶采摘期气温高、日照强,茶树代谢旺盛,茶多酚的合成明显加快,含量往往高达31%以上,入口苦涩感更为突出。秋茶则介于两者之间,滋味较为平和。
云南农业大学原普洱茶学院院长、教授吕才有对《消费者报道》记者表示:“茶叶中游离氨基酸是茶汤鲜爽味的主要来源。一般而言,绿茶氨基酸含量最高,安吉白茶(注:属绿茶)尤为突出,然后依次为红茶、白茶、黄茶、乌龙茶和黑茶。”
除了氨基酸和茶多酚,水浸出物(茶叶中可溶于热水的物质总量)也是衡量茶叶品质的一项关键指标,它决定茶汤的饱满度与耐泡度。经秋冬两季养分积累,春茶水浸出物含量最高,可达43%;这意味着它的内含物质最丰富,茶汤也最为醇厚。而秋茶的水浸出物含量最低,约37%,滋味略显单薄。
另一个值得关注的成分是咖啡碱,它为茶汤带来一丝苦味,同时具有一定的提神作用。颇为有趣的是,春茶咖啡碱含量居三季之首,但在其他成分的协调下,这种苦感并不会让人难以接受。
再往深处看,香气堪称茶叶之“魂”。不同季节出产的茶,香气风格迥然有别:春茶香气成分最为丰富多样,以优雅清丽的花香为主,闻之馥郁悠长;夏茶香气相对低沉,以醇类物质为主,有时还会夹带一丝粗老气息;秋茶香气浓度虽不及春茶,却因吡咯类衍生物等成分含量较高,香气平和稳重。一些红茶品种中,秋茶的香气表现甚至不逊于春茶。由此不难发现,每一季的茶都有自己的性格:春茶贵在“鲜”,夏茶胜在“浓”,秋茶长于“平”。
图源:电商平台
02. 不同茶区的“春茶”,差得不是一两天
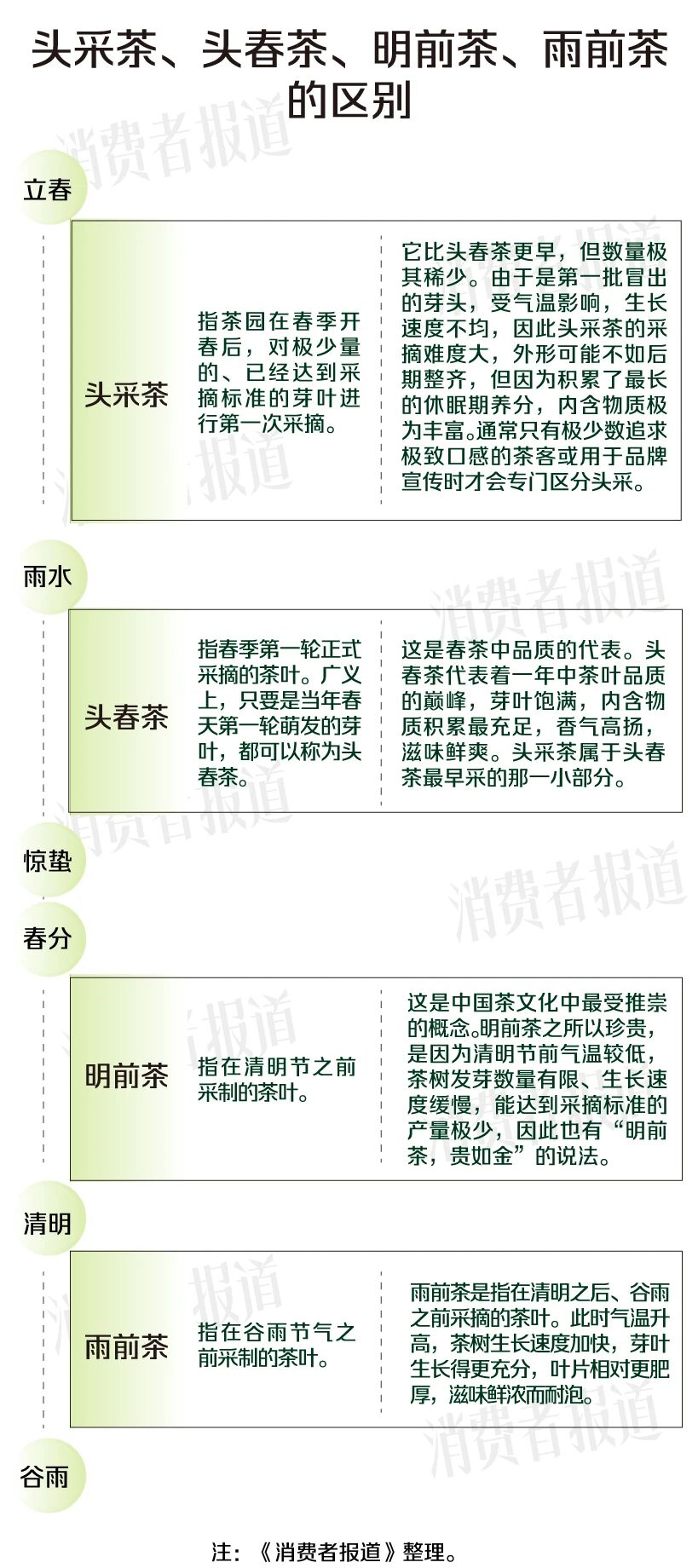
不过,在电商平台上搜索“春茶”,出现了“头采茶”“头春茶”“明前茶”“雨前茶”等各种名头。这些顶着春茶光环的茶叶,有何不同?
图源:电商平台
按采摘时序,春茶大致分为若干阶段:最早为头采茶,即开春后首次采摘的达标芽叶,量极少但内含物质尤为丰厚。紧随其后的头春茶——春季首轮规模化采摘所得之茶,被视为当年茶叶品质的“扛旗者”。需要明确的是,头采茶也属头春茶,是头春茶中最早、最嫩、最稀缺的那一部分。
而明前茶与雨前茶则是以节气划分的春茶时间刻度。明前茶即清明节前采制,被奉为茶中珍品。清明前气温尚低,茶树发芽少、生长慢,且未遭虫害侵扰,芽叶细嫩柔软,氨基酸含量达到高峰,因此茶汤鲜爽甘甜。紧接其后的雨前茶,采于清明至谷雨之间。随着气温回升,茶树生长节奏加快,芽叶舒展肥厚;虽然鲜爽度略逊于明前茶,内含物质却更为厚实,茶汤滋味更加浓醇,耐泡度也随之提升。
需要特别说明的是,“明前”“雨前”并不能简单套用到所有茶区。西南茶区的云贵川等地,地处低纬度、回暖早,2月中下旬即迎来春茶开采。至3月上旬,峨眉竹叶青、蒙顶甘露等名茶已大量上市。在这些产区,明前茶并非稀罕之物,而是市场主力,西南也因此成为全国最早“尝鲜春茶”的地方。
西南茶区的宜宾早茶“春茶”已上市 图源:电商平台
江南茶区则是明前茶概念最受追捧的区域。西湖龙井、洞庭碧螺春等名优绿茶,3月中下旬开始少量采摘,清明前达到品质黄金期。而到了4月中下旬,黄山毛峰、六安瓜片等雨前茶大量上市,接棒成为市场主角。
西湖龙井春茶 图源:电商平台
杭州茶商刘扬(化名)告诉《消费者报道》记者:“与外地龙井不同,因天气和品种原因,西湖产区的龙井芽叶生长速度更慢,一般3月底才开始大规模采茶、制茶,4月初陆续发货。”而据杭州市政府3月13日官宣,今年西湖龙井(龙井43)正式开采时间为3月19日,群体种(注:龙井茶区土生土长的原生混合茶树品种)则于3月下旬开采。也就是说,市场上真正的西湖龙井春茶,此时才进入制作与发售阶段。
相比之下,纬度最高的江北茶区,春茶上市最晚。河南信阳毛尖、山东日照绿茶的核心产区,往往要到4月中旬至下旬才迎来最佳采摘期,这里的明前茶几乎无茶可采,雨前茶反而是品质最稳定、口感最醇厚的选择。
信阳毛尖春茶目前以预售为主 图源:电商平台
而对于普洱茶区和乌龙茶产区而言,春茶的概念更侧重于“头春”和茶叶的成熟度。云南的古树茶多在3月中下旬至4月初迎来采摘高峰,武夷岩茶、凤凰单丛等则通常在4月中下旬至5月上旬以“开面采”(注:待茶树新梢形成驻芽时进行的采摘方式)的标准进行采摘,节气意义上的明前茶对这些茶类意义不大。
“开面采”采摘的单枞水仙 图源:社交平台
《消费者报道》提示,选购春茶时不能只认“明前”二字,而应结合具体产地、品种、海拔等信息综合判断。比如,对于3月初就大量上市的所谓“西湖龙井”,需要多留一分心。
03. 这几类茶叶,没必要追“春”
话说回来,并非所有茶类都适合“抢春”“追春”,有的茶就算挂着“春茶”的名头,也未必物有所值。
首先是普洱熟茶、安化黑茶、六堡茶等黑茶。这类茶的核心价值在于后期陈化,新制成的春茶往往带有明显的“堆味”或水汽,口感不够醇和。好喝的黑茶,通常需要存放三年以上,待堆味散去、陈香显现,汤色转红亮,滋味才能变得顺滑醇厚。因此买黑茶更应看重年份与仓储,而不是看它是不是春茶。
重焙火的乌龙茶亦然。以武夷岩茶、传统浓香型铁观音为例,其制作经高温炭焙或电焙,新茶火气重,香气与茶汤尚未融合;最佳品饮期在三个月到一年不等,待火气退散,花果香与焦糖香才能真正融合。
而追求高香的清香型铁观音则另有一套时令逻辑。乌龙茶界流传着“春水秋香”的说法,即春茶铁观音茶汤细腻、滋味醇厚,秋茶铁观音则香高味扬、带有独特的“秋香”,且价格更为亲民,性价比更高。
日常饮用的口粮红茶也不一定非春茶不可。滇红、正山小种等常见红茶,若只是普通款,采用夏、秋茶为原料反具优势:茶多酚含量更高,经充分发酵后甜度更为突出,滋味饱满,耐泡度也更佳,价格却远低于春茶。
参考资料:
1.杨家干,黄亚辉.黔南州4个不同茶树品种茶叶所制都匀毛尖的生化成分[J].贵州农业科学,2021,49(4):78.
2.张宏岐,柳蔚,王鑫,等.五峰夏秋茶主要呈味成分分析研究[J].华中师范大学学报(自然科学版),2017,51(3):335-338.
3.官兴丽,肖海军,梁俊涛,等.云南西双版纳7个产地大树茶(晒青毛茶)品质分析[J].中国农学通报,2012,28(28):297-303.
4.李芬,陈春林,田玉萍,等.云南不同品种大叶种茶树生化成分季节变化特征分析[J].食品与生物技术学报,2022,41(3):88-95.
5.赖幸菲,潘顺顺,李裕南,等.不同季节和茶类的金萱品种茶叶香气成分分析[J].食品工业科技,2015,36(10):62-68,72.
6.赖幸菲,庞式,李裕南,等.不同季节翠玉品种茶叶香气组分的GC-MS分析[J].现代食品科技,2014,30(12):287-293.
免责声明:所有平台仅提供服务对接功能,资讯信息、数据资料来源于第三方,其中发布的文章、视频、数据仅代表内容发布者个人的观点,并不代表泡财经平台的观点,不构成任何投资建议,仅供参考,用户需独立做出投资决策,自行承担因信赖或使用第三方信息而导致的任何损失。投资有风险,入市需谨慎。

迁址公告
古东管家APP
关于我们
请先登录后发表评论