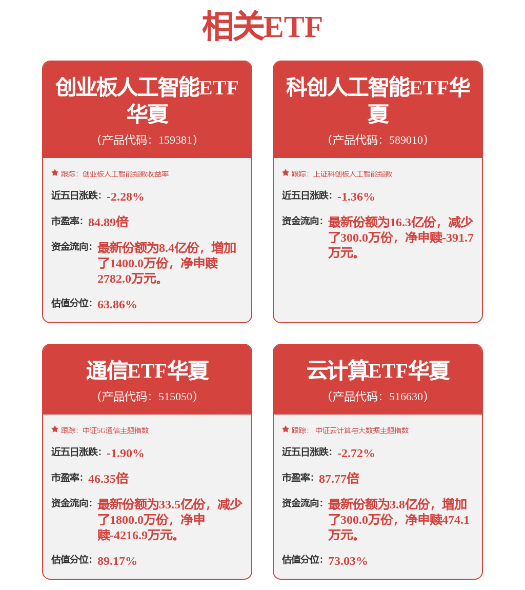
4月3日,A股高开之后震荡下跌,三大股指早盘集体翻绿,沪指再度失守3900点,算力硬件股集体爆发,CPO、光通信等方向全线大涨,光库科技、亨通光电、光迅科技、源杰科技、东山精密多股冲高。截至发文,通信ETF华夏(515050)涨超2%,成交额快速突破3亿元。年报数据显示,2025年通信ETF华夏(515050)为投资者赚取盈利52.13亿元,位居赛道同类首位。同类费率最低创业板人工智能ETF华夏(159381)涨超1%。
万联证券表示,在AI应用加强商业化规模化落地和政策大力支持的背景下,AI算力需求有望进一步提升,光模块作为核心环节有望加速向高速率、低功耗趋势发展,液冷等散热产品也将受益绿电需求和算电协同趋势加速提升产品技术和渗透率。卫星互联网方面,空间业务收费标准体系的优化调整有望推动我国卫星互联网产业的生态构建。中长期视角下,继续把握AI算力产业链和空地一体化的双核心主线投资机遇。
通信ETF华夏(515050)紧密跟踪中证5G通信主题指数,深度聚焦光模块、服务器、光纤光缆、存储芯片、PCB等算力硬件,数据中心概念股权重占比近70%,最新规模近80亿元,助力一键布局光通信算力景气周期。前10大持仓股:新易盛、中际旭创、立讯精密、工业富联、兆易创新、天孚通信、东山精密、华工科技、沪电股份、中兴通讯。场外联接(A类:008086;C类:008087)

免责声明:所有平台仅提供服务对接功能,资讯信息、数据资料来源于第三方,其中发布的文章、视频、数据仅代表内容发布者个人的观点,并不代表泡财经平台的观点,不构成任何投资建议,仅供参考,用户需独立做出投资决策,自行承担因信赖或使用第三方信息而导致的任何损失。投资有风险,入市需谨慎。

迁址公告
古东管家APP
关于我们
请先登录后发表评论