近日,前体操冠军吴柳芳的抖音账号再次遭到禁言并暂停营利权限,引发了广泛关注。
证券之星注意到,在抖音等短视频平台上,低俗内容泛滥、违规短剧等问题屡见不鲜。这背后既与平台算法机制的不透明性密切相关,也与创作者利益驱动有关。
目前,抖音基于其短视频生态和流量优势,已切入到电商和本地生活领域。在电商板块上,追求低价之后,抖音面临总交易额(GMV)增速放缓的压力,公司不得不调整战略,重回GMV考核。在本地生活板块上,公司在外卖业务上频频碰壁,且面临着核销率较低的问题。
低俗内容泛滥,短视频乱象屡禁不止
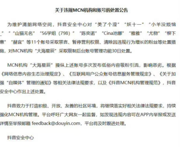
除了对吴柳芳的抖音账号“56学姐(798)”进行处罚外,抖音安全中心还对“美了个滢”“陈奕诺”“赫宜”等11个账号采取了禁言、暂停营利权限、清除因违规行为增长的粉丝等处置措施。
与此同时,吴柳芳签约的MCN机构“大海星辰”因操纵上述账号多次发布低俗内容吸粉引流,影响恶劣,被限制后台账号管理功能30日。

就在上个月,抖音安全中心就打击违规微短剧一事发布公告。公司称对含有不良价值观导向、违反公序良俗、低俗“擦边”等违规内容的微短剧,以及相关违规账号进行治理。11月,平台累计下架违规微短剧209部。
证券之星注意到,低俗内容和违规微短剧只是抖音等短视频平台乱象的冰山一角。随着短视频行业的持续发展与扩张,一些创作者为了博眼球,通过虚假摆拍的方式,并发布如贩卖悲伤、编造矛盾等类型的短视频来收割流量。
AI“魔改”也成了短视频平台的一大乱象,并遭到了广电总局整顿。由于多部国产电视剧遭遇AI“魔改”,并在短视频平台广泛传播。对此,广电总局于12月8日发布通知,称该行为为博流量,毫无边界亵渎经典IP,冲击传统文化认知,与原著精神内核相悖,且涉嫌构成侵权行为。同时,广电总局要求各相关省局督促辖区内短视频平台排查清理AI“魔改”影视剧的短视频。
站在创作者群体角度,短视频乱象的屡禁是利益驱动的结果。在流量为王的时代,高流量则代表着高收益。在这一模式下,一些博主为了引流、变现来炮制虚假视频、制造舆论关注。
此外,短视频乱象的滋生的背后与平台的算法机制不透明有关。有分析指出,平台算法根据用户的兴趣和偏好进行内容推荐,但这也使得一些不良内容因为用户点击率高而被更多地推荐给其他用户,这种“劣币驱逐良币”的现象使得短视频平台上的内容质量参差不齐。
业内人士建议,对于抖音、快手的短视频而言,一方面可通过算法优化推荐机制,引导用户偏好向积极健康的方向发展。另一方面,平台方可以加大对优质内容创作者的支持和激励,促进内容创新与质量提升。
卷不动低价,GMV重回第一优先级
证券之星注意到,抖音基于其短视频生态和流量优势,目前已切入到电商和本地生活赛道。其中,在电商板块上,抖音通过短视频和直播功能,将用户与抖音商城、店铺等直接连接,形成购物闭环。
在战略层面,今年7月份,抖音电商对经营目标优先级进行调整,将GMV(总交易额)增长置于首位,不再聚焦于“价格力”。
据悉,抖音的商家运营部门内设A、B两组,前者主要负责品牌商家运营,后者主要服务白牌商家。此前A组主要关注GMV,B组则主要关注订单量。本次调整后,B组也不再强调订单量,而是转向GMV。
需要说明的是,在今年初时,实现低价是抖音电商的第一优先级,之后是衡量消费体验的“完美订单率”、反映电商用户规模的月成交客户数,而GMV在排在末位。为此,今年上半年,抖音提供改价体系、内测“自动改价”功能等,力图在价格上形成优势。
证券之星注意到,这一转变的背后,与抖音电商GMV增速放缓有关。
据晚点LatePost报道,抖音内部清楚,低价策略会对GMV有一定影响,但上半年GMV增速下滑之快还是超出了预期。 今年1月及2月,抖音电商累计同比增速超 60%,但到了3月,其增速下滑到40%以下,618期间的增速进一步跌至30%以内。同时,抖音平台的超头主播GMV在618期间遭遇重挫,“广东夫妇” 成交额同比下跌86.4%,“潘雨润”和“琦儿”均跌超70%。
此外,抖音电商二季度支付口径GMV为7600亿至7700亿元。今年上半年,其共实现了约1.4万亿元,未能达到设定的1.5万亿目标。
此外,低价策略之下,抖音电商的商品价格始终“卷”不过拼多多。据统计,抖音电商与拼多多的价格大部分商品价差在10%-20%,少部分商品差异高达50%
这背后与直播电商模式的特殊性有关。相比于传统货架模式,直播电商模式在消费者和商家之间还夹着达人和服务商群体,增加了商品流通的成本,平台上的商品难以做到极致低价。
基于此,抖音电商发力传统货架。抖音电商总裁魏雯雯曾表示,希望未来货架电商的GMV占比至少要达到50%。
不过,在货架电商上,抖音的优势并不足。如淘天集团在服饰美妆占据优势,而京东则专注于自营3C和家电,拼多多则聚集农产品和生活用品,而抖音在货架电商的品类布局上尚未形成明显优势。这意味着,对抖音电商而言,仅弱化低价战略并不足以应对市场的多重考验。
核销率较低,外卖业务难攻克
证券之星注意到,抖音本地生活业务近期也迎来大动作。
据雷锋网近日报道,抖音生活服务正在放开部分类目押金限制,增加团购补贴。11月到12月,一些原本需要交押金的类目,0押金即可入驻,涉及的类目涵盖加油站、洗车、汽车维修保养等。
这一动作的背后是为了提高抖音生活服务的GMV。据悉,去年11月,抖音集团商业化负责人浦燕子上任后,明确提出了2024年生活服务业务6000亿元GMV的目标。数据显示,抖音生活服务在今年1-8月的GMV为3200亿元,时间剩4个月,公司仅完成过半目标。
为此,抖音生活服务通过减免押金来降低商家的入驻成本,吸引更多商家加入平台,推动GMV增长。
据悉,抖音本地生活的业务主要包括外卖、到店餐饮、到店综合服务以及酒旅等业务。其中,外卖一直是抖音难以攻克的业务。自2022年12月抖音正式进入外卖市场以来,公司面临的履约配送能力不足、用户使用习惯尚未养成,以及商家入驻数量不足等问题未能得到有效解决,该业务始终未见起色。
今年下半年,抖音外卖业务经历了多轮调整。8月,外卖业务从电商部门回归生活服务部门。随后,公司又宣布原团购配送业务(即抖音外卖)于11月1日起逐步向“随心团”业务迁移,即同一件团购商品既支持用户到店核销,也支持配送到家。
有分析指出,由于外卖业务没做好,团购做得不错,公司把外卖业务并到团购业务,此次调整也被视为抖音对外卖业务的“战略性放手”。
证券之星注意到,抖音生活服务还存在整体核销率较低的问题。据久谦中台数据显示,抖音生活服务的整体核销率约60%,比起美团85%的核销率,存在一定的差距。浙商证券在研报中指出,这主要是因为抖音直播推荐模式下团购成交有一定冲动型消费属性,并受到时间和空间的限制,核销率较低。美团的找店工具属性更强、交易链条更短,核销速度快、核销率更高。(本文首发证券之星,作者|李若菡)
免责声明:所有平台仅提供服务对接功能,资讯信息、数据资料来源于第三方,其中发布的文章、视频、数据仅代表内容发布者个人的观点,并不代表泡财经平台的观点,不构成任何投资建议,仅供参考,用户需独立做出投资决策,自行承担因信赖或使用第三方信息而导致的任何损失。投资有风险,入市需谨慎。

迁址公告
古东管家APP
关于我们
请先登录后发表评论