撰稿|行星
来源|贝多财经
2月17日,新琪安科技股份有限公司(下称“新琪安”)向港交所提交上市申请,民银资本为其独家保荐人。贝多财经注意到,这已是新琪安第二次冲击港股上市,该公司首度递表的时间为2024年6月28日。

继续往前追溯,新琪安早在2023年便开始了在资本市场的动作,曾向江西证监局提交在中国境内首次公开发行股票并上市的辅导备案,保荐机构为东方证券,并三度发布辅导工作进展报告,但未有后续进展。
转战港股IPO后,新琪安的上市之路并非一帆风顺。透过其招股书不难看出,该公司正处在“价格战”压低产品单价后的业绩恢复期,未来发展趋势仍是未知数;而与投资者签订的补充协议却期限将至,催促着其尽快登陆资本市场。
外界留给新琪安的时间,已经不多了。一、海外收入占据大头
据招股书介绍,新琪安成立于2003年,多年来致力于食品添加剂、精细化工的开发与研究,定位食品级甘氨酸及三氯蔗糖生产商,主要从事食品级甘氨酸、工业级甘氨酸及三氯蔗糖的生产及销售。

大多数人对“三氯蔗糖”这类化学专业名词感到陌生,但实际上,三氯蔗糖是以蔗糖为原料的功能性的甜味剂,即“代糖”的一种,因其无热量、甜度高、口感好、安全度高等优良性能,被广泛应用在饮料、烘焙食品中。
甘氨酸则是氨基酸的一种,在合成若干其他重要生物化合物及蛋白质过程中发挥着关键作用,食品级甘氨酸可用作宠物食品、日用消费品、酱油及鱼酱等的诱食剂、调味品/增味剂、表活性剂及稳定剂/防腐剂。
新琪安在招股书中称,该公司目前已建立稳定且多元化的客户群,于往绩记录期间,约有300名来自各行各业的客户;亦在全球建立销售网络,在中国、印尼及泰国有5间生产工厂,向遍布六大洲约40个国家的客户销售产品。
按照地区划分,海外市场对新琪安销售规模的贡献颇为显著,其中北美洲是该公司最具成长性的细分市场,收入由2022年的7067.2万元增长16.2%至2023年的8213.3万元,2024年的收入更是翻倍增长至2.34亿元,占比提升至41.1%。

相比之下,新琪安来自欧洲、南美洲、非洲和大洋洲的收入却均出现了不同程度的回落,其中欧洲市场的收入由2022年的2.45亿元逐步降至2024年的1.19亿元,收入占比也由32.1%降至20.9%,缩减超10%。
不过,按2023年销量和销售收益计,新琪安于全球食品级甘氨酸制造行业中排名第一,市场占有率分别约为5.1%和3.1%。同时,该公司在全球三氯蔗糖制造行业中排名第五,全球市占率分别约为4.8%和4.5%,已然处在行业头部。二、业绩波动明显
诚然,新琪安已在全球市场中占据了一定份额,但该公司的业绩基本面仍然存在着一定的波动,其收入在2023年出现了明显下滑,由2022年的7.61亿元降至4.47亿元,单年降幅便达到了41.3%。
进入2024年后,新琪安的收入重现增长,提升27.3%至5.69亿元,不过结合该公司此前披露的招股书可知,其2021年的收入为6.61亿元。也就是说,新琪安现阶段的收入规模甚至不及三年前,仍处在恢复期。

再看利润端,新琪安2022年、2023年和2024年(下同“报告期”)的净利润分别为1.22亿元、4466.2万元和4340.6万元;非香港财务报告准则下的经调整净利润分别为1.22亿元、4466.2万元和5361.3万元,均呈下滑态势。

对于业绩的波动,新琪安在招股书中解释称,主要因三氯蔗糖、甘氨酸的销售额出现减少。具体来看,新琪安2023年来自甘氨酸的收入同比降低43.7%至2.07亿元;三氯蔗糖的收入为2.28亿元,亦较2022年的3.77亿元降低23.6%。
销售总额的减少,主要受到产品单价下滑的影响。据招股书披露,新琪安三氯蔗糖的平均售价由2022年的31.17万元/吨骤降至2024年的18.48万元/吨,仅仅三年降幅便达到40.7%,远超销售量的增长速度。

同样被市场“价格战”波及的,还有新琪安发食品级甘氨酸和工业级甘氨酸,二者在2022年的平均单价分别为3.28万元/吨和2.19万元/吨,但却在次年出现腰斩,2024年的平均单价已降至1.78万元/吨和9890元/吨。

另需注意的是,新琪安还存在着一定的“大客户依存症”。2022年、2023年和2024年,该公司来自前五大客的收入分别为4.29亿元、2.41亿元和3.17亿元,占其总收入的比例分别达到了56.2%、53.9%和55.6%。

不难想象,在外部激烈价格战的影响下,收入过度依赖大客户将在一定程度上减弱新琪安的产品议价空间。新琪安也在招股书中坦言,依赖主要客户销售的可能导致其面临多种风险,甚至进一步影响该公司的收益及盈利能力。三、股权变动遭监管问询
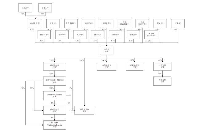
翻阅招股书不难发现,新琪安的股权架构中带有典型的家族色彩。截至本次IPO前,新琪安的创始人王小强直接持有该公司6.9%的股份,并通过聚合兴投资持股6.8%,与其配偶丁丹通过新琪安实业持股41.1%。

综上所述,王小强、丁丹夫妇与新琪安实业、聚合兴投资构成一组控股股东,合计持有新琪安54.8%的股权。同时,王小强担任新琪安董事会主席、执行董事、总经理一职,负责该公司的整体发展策略规划、主要决策与管理。
新琪安的董事会名额,也大多被王小强的家族成员占据。除了王小强本人外,5名执行董事中还包括王小强之子王皓、表弟吴丁峰和外甥女左玥;弟媳贺庆凤也持有新琪安3.8%的股权,并在子公司南昌新琪安中任经理一职。

虽然新琪安2023年饱受市场环境变动后的业绩下滑之困,该公司仍然在当年进行了1.11亿元的派息,数额甚至远远高于2022年派息的860万元。按照持股比例进行计算,两年内便有超6500万元的现金落入了王小强夫妇的口袋。
另需注意的是,新琪安曾多次发生股权变更,2010年至2017年是其股东入股的高峰期,陈一元、黄文增、杨海军、国信弘盛、修能投资、张朝益、黄妍露、富兴投资等外部投资者先后入股,仅在2017年该公司便获得了超2.5亿元的融资。
上述情形也引起了监管的特别关注,中国证监会曾在8月公布境外发行上市备案补充材料要求(2024年7月26日至2024年8月1日),要求新琪安补充说明历次股权变动价格、定价依据及公允性。
此前,王小强、新琪安实业和新琪安还与国信弘盛、兴证战略创业等投资者订立了补充协议,约定若新琪安未能在2025年6月30日前完成上市,其此前承诺的投资者特殊权益将进行恢复,包括董事会否决权、优先购买权、领售权等。


不仅如此,补充协议授予了协议股东保证回报权,具体的年化投资回报基于投资者的初始投资成本计算得出。若投资者出售有关股份的实际回报低于王小强及新琪安实业承诺的回报率,王小强方需以现金的方式补足差额。
免责声明:所有平台仅提供服务对接功能,资讯信息、数据资料来源于第三方,其中发布的文章、视频、数据仅代表内容发布者个人的观点,并不代表泡财经平台的观点,不构成任何投资建议,仅供参考,用户需独立做出投资决策,自行承担因信赖或使用第三方信息而导致的任何损失。投资有风险,入市需谨慎。

迁址公告
古东管家APP
关于我们
请先登录后发表评论