从投资主线来看,特高压、配网、变压器、高压直流电源、固态变压器、储能、电表及智能化设备有望迎来长周期高景气。

2026年以来电力相关板块,包括发电、输配电、储电等普遍走强,这背后和整个行业的基本面转变不无关系。AI建设正在把“算力”变成一种类似传统工业的“刚性负荷”;而对于算力的需求,正在重塑全球电力需求曲线和电力基础设施投资周期。
按照当前市场预期,数据中心(尤其是人工智能数据中心)电力需求在未来数年有望以高双位数增速扩张,带动用电量、负荷峰值及负荷结构发生系统性变化。这些新增需求正在推动发电、电网、电源设备、储能以及上游铜铝等“算力金属”进入新一轮中长期景气周期。
具体到投资主线上,我们将其概括为“三层三条线”:上层,公用事业端的量价与结构重定价;中层,电网与电源设备的资本开支“超级周期”——特高压、配网、变压器、高压直流电源、固态变压器、储能、电表及智能化设备有望迎来长周期高景气,叠加中国设备出海放大弹性。底层,资源与材料的“算力溢价”——数据中心与电网投资或显著抬升铜、铝等工业金属的结构性需求,使其从“周期品”向“战略资产”偏移。
在这三层机会当中,我们认为中层和底层相对而言可能更具弹性,将成为2026年重点关注的方向。
AI改写全球电力需求曲线
过去几年,投资者对于AI的关注焦点可能更多集中于算力和大模型。但随着对AIDC(人工智能数据中心)投资的增加,大家发现AI对于电力有着非常庞大的需求。我们认为,AI庞大的电力需求可能正在改写全球的电力需求曲线,数据中心用电正在从传统的电力需求“边角料”走向“主引擎”。
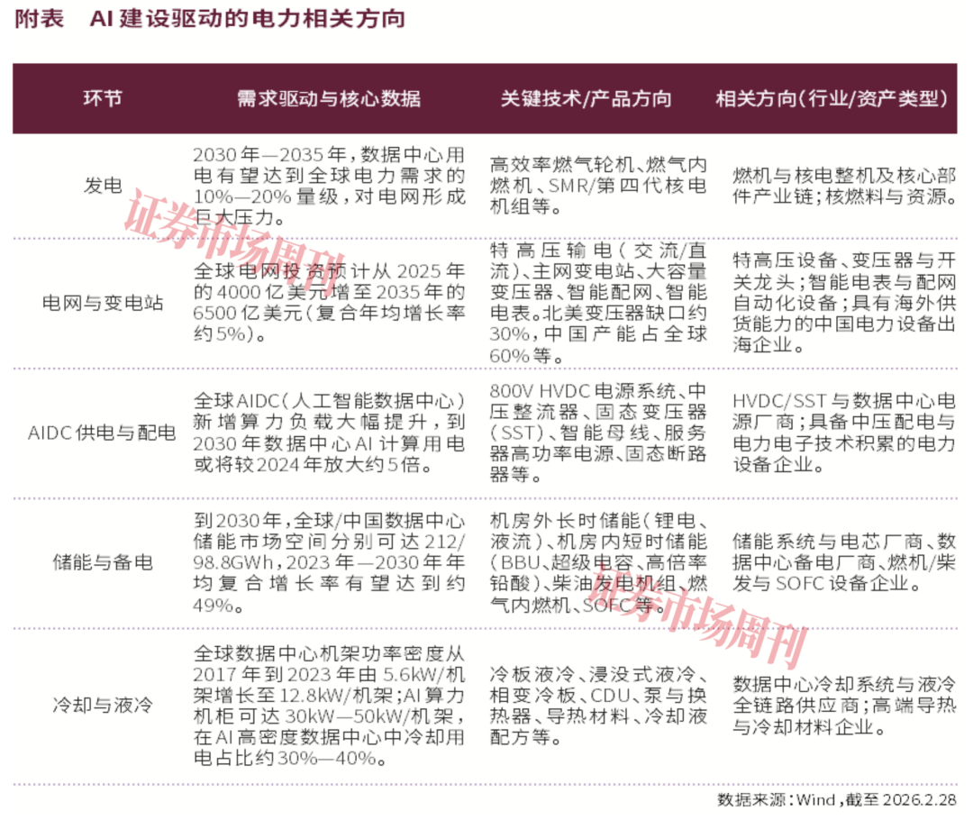
根据IEA(国际能源署)测算,全球数据中心、AI等用电有望从2022年的460TWh增至2026年的620—1050TWh,4年的年均复合增长率达9.6%—22.9%。而另一组测算认为,2030年—2035年,全球数据中心用电有望达到全球电力需求的20%左右,可能对现有电网形成巨大压力。而在这一扩张过程中,AI算力带来的负载将成为用电增量的绝对核心。预测显示,从2024年到2030年,全球AIDC新增总算力负载或将由10.6GW增至54GW,其中AI算力由7.6GW增至49GW,非AI算力负载可能处在5—6GW量级。负载扩张几乎全部来自AI,传统IT负载趋于平缓。
正是基于庞大的用电需求预期,全球有望开启新一轮的电力设备投资周期,其中AI技术的两大领跑者美国和中国无疑是主力。
美国发电量自2008年以来长期徘徊在约4万亿kWh附近,直至近年才重新增长。2024年发电量首次超过4.3万亿kWh,同比增长近3%。2022年—2024年,美国最高用电负荷约在820GW上下。而OpenAI计划到2033年部署超过250GW算力中心,仅一家企业新增负荷就超过当前全美最大负荷的四分之一。
同时,Grid Strategies的预测显示,到2029年美国最高用电负荷将增至947GW,较2024年新增128GW,其中约90GW由数据中心贡献,占新增负荷的70%以上。在相对乐观测算情景中,叠加传统机组持续退出,到2030年美国电源侧缺口可达182GW,系统备用率转为-1%,电力由宽松转向结构性紧张。因此未来几年美国将进行大量的电力相关投资,以满足高速增长的AI用电需求。
就中国来看,AI的快速发展和新能源汽车充电需求的不断提升也有望在未来五年带来电力投资的高峰期。据乐观情景假设测算,2026年—2030年,全国用电量年均复合增长率将由基准情景上调1.2个百分点至5%+。此外,在结构上,AI将显著抬升第三产业用电和数据中心用电权重。预计到2035年,中国第三产业用电占比将明显上升,而数据中心用电占比有望从2024年的2%升至未来接近10%左右;相应地,工业用电占比或将显著下移。
从“缺电”到“电网升级”
对于如何满足AI日益庞大的用电需求,目前市场上有两条主流路线。
从建设周期来看,燃气轮机无疑是应对AI高密度负荷的最快选项。尤其是在美国等AI建设最激进的国家,燃气轮机被视为满足环保要求下新增稳定基荷电源的首选,其订单被预测将在2026年前后创数十年新高。但是全球燃气轮机市场高度集中,三大海外主机厂合计市占率约超80%,现有产能已排产至2028年—2029年,有效产能约50GW,面临显著供给瓶颈。在燃气轮机交付周期偏长背景下,燃气内燃机与SOFC(单体固体氧化物燃料电池)等分布式电源有望成为数据中心自备电源的有力补充,具备模块化、建设周期短、调节灵活的优势。
从长期来看,在AI高负荷、低碳与电价可控三重约束之下,核电可能是现阶段具备规模化、稳定性与长期可预测性的基荷电源。目前已有多家海外云巨头开始直接绑定或投资核电资产。国内方面,中国核电已进入常态化核准周期,2025年实现单次核准10台机组的历史新高,行业开工与投产节奏显著加快。前瞻来看,2031年,国内核电装机规模将持续上行,行业龙头装机与资产规模有望稳步增长。
在这一过程中,燃机主机厂、关键叶片与燃烧室供应商、核岛及常规岛设备、核燃料与资源企业,均有望受益于AI驱动的电力投资长周期。
但是仅仅把电发出来还未成功,还需要把电送到数据中心用户手里。尤其是像水电、光伏、核电等发电端的建设往往需要考虑地理因素,因此电网将成为连接发电、算力与终端用电的“核心资产”,全球电网有望在未来几年进入一轮“超级周期”,其投资弹性或将显著强于传统用电周期。
从IEA(国际能源署)预计来看,2025年全球电网投资首次超过4000亿美元,到2035年将有望达6500亿美元,2025年—2035年的年均复合增长率有望达到约5%。“十五五”期间,全国总投资有望突破5万亿元,年均超1万亿元。在较高的投资增速下,电网相关板块有望涌现出比较丰富的投资机遇。
分赛道来看,变压器有望成为AI电力基础设施中“最硬的硬通货”。目前北美电力变压器进口依赖度约80%,在原材料与人工制约下,本地扩产推迟至2027年—2028年才逐步释放。在AI数据中心、大基地新能源和老旧电网更新等需求叠加下,变压器订单密集排产,部分数据中心专用变压器交货周期已延长至100周—127周。同时,目前中国已是全球最大变压器生产国,产能约占全球60%。2025年变压器出口总额约646亿元(同比+36%),订单排产普遍延至2027年。在全球供需错配下,变压器行业或具备价格与订单的双升空间。而国内的变压器及高压设备企业凭借成本、产能、完整产业链与海外认证,在欧美及中东等市场的渗透率有望持续提升,有望形成“内需+出海+AIDC”三重共振,具有较高的配置价值。
AIDC倒逼供配电架构升级
而AI数据中心与传统数据中心的核心差异,在于AI对电力的需求呈非线性、不可预测特征。在AI训练过程中,大规模GPU集群同步运算,机架功率可在毫秒级从30%跃升至100%并快速回落,极易对机柜级配电及公用电网造成阶跃冲击。此外,AI数据中心投资规模持续扩大,但盈利模式仍处于探索阶段,因此对输配电系统的降本增效与高速响应提出极为苛刻的要求,或将倒逼输配电、储电、冷却等整个供配电架构全面升级。
进一步就输电端来看,传统数据中心的供电架构多为:市电→中压变电→低压配电+UPS(不间断电源)→机柜电源(AC交流→DC直流)。在AI高功率、高密度场景下,其面临效率、铜耗与空间三重制约。目前部分企业已经给出了AI数据中心供电架构的升级路径。如英伟达800VDC白皮书就给出了如下路径:
首先,UPS→HVDC(sidecar形态,当前过渡方案);其次,进一步采用英伟达Panama中压直流架构/固态变压器(SST),实现中压AC直接变换为800V HVDC;再次,远期目标向1500VDC演进,进一步提升效率与配电半径。
而相较传统架构,新架构或具备三大优势:首先是效率提升,减少多级AC/DC/AC变换,系统效率可从约94%—95%提升至97.5%—98.5%,节省大量电费支出;其次是铜耗与空间节约,高压直流降低电流,同功率下铜缆截面与长度显著下降,预计铜耗可降约45%;再次则是更易与分布式新能源与储能耦合,直流母线便于光伏、储能直连接入,实现“源网荷储一体化”和就地消纳。
沿着这一方向来看,“HVDC(高压直流电源)+SST(固态变压器)”或构成AI数据中心供电端最核心的新设备赛道,带动中压整流器、电力电子变换器、固态断路器与服务器电源等多环节技术升级和价值量提升。
再从储能端来看,解决方案是多时间尺度的“双层储能架构”,具体包括机房外长时储能(锂电/液流等);机房内短时储能(BBU/超级电容/高倍率铅酸)。预测到2030年,全球/中国数据中心储能市场空间分别有望可达212/98.8GWh,2023年—2030年年均复合增长率有望达到约49%。
同时,柴油发电机组、燃气内燃机与SOFC(单体固体氧化物燃料电池)仍是数据中心不可或缺的冗余电源。柴油发电机组在数据中心基建成本中占比约23%,兼具备用与短时主力电源角色。在缺电严重且清洁发电未完全到位的地区,天然气发电机与柴油发电甚至有可能从“备用”转为“主力”,云厂商通过自备电厂锁定可靠功率与电价。
从冷却设备来看,随着AI GPU功耗与单机柜功率密度提升,此前主要依赖风冷的机房,在AI时代必须导入冷板液冷、浸没式液冷与相变冷板等新技术路线。另外冷却系统本身也是重要用电设备环节。在AIDC总用电中,冷却占比约30%—40%,仅次于IT设备本身。冷却设备、电机、泵、换热器以及导热材料形成完善的设备与材料赛道,有望与电源设备一道构成AI数据中心基础设施的双轮。
铜铝等“算力金属”
上游资源存中长期机会
实际上,AI数据中心不仅“吃”电,也“吃”铜铝。因此,在这一轮电力设备“超级周期”的推动下,尤其是铜、铝等“算力金属”为代表的上游资源板块,也有望迎来中长期机会。
从多家机构对AI数据中心的用铜需求做出的量化测算来看:基于中等能耗情景下计算,微软预测每GW数据中心用铜量约2.7万吨,AI数据中心单耗则可高达5万吨。2026年全球数据中心用铜量占全球铜需求约1%,未来占比将逐年上行。
此外,AI驱动的数据中心用电增长,传导至电网与发电投资,进一步推升电力系统用铜需求:在这样的情形下,数据中心及其配套新增新能源发电装机导致的用铜需求占比有望提升至约5%。
并非巧合,铝也存在类似情况。铝在数据中心中的主要应用包括机柜与机架、冷却系统(散热片、换热器)、母线槽外壳、配电柜等。测算显示,叠加机柜与冷却系统用铝后,单GW数据中心本体用铝约0.4万吨—0.6万吨。在电解铝供给端,中国产能已位于高位,海外扩产因电力与成本受限进度不及预期,导致以数据中心与储能为代表的新需求更容易转化为价格与盈利中枢的上移。

(本文已刊发于3月21日《证券市场周刊》。作者系汇丰晋信策略优选、双核策略、珠三角基金基金经理。嘉宾观点仅代表个人,不代表本刊立场。)
免责声明:所有平台仅提供服务对接功能,资讯信息、数据资料来源于第三方,其中发布的文章、视频、数据仅代表内容发布者个人的观点,并不代表泡财经平台的观点,不构成任何投资建议,仅供参考,用户需独立做出投资决策,自行承担因信赖或使用第三方信息而导致的任何损失。投资有风险,入市需谨慎。

迁址公告
古东管家APP
关于我们
请先登录后发表评论